Myth: Chemical fibers are inferior to natural fabrics.
Truth: Whether it is natural fiber or chemical fiber Or man-made fiber, in fact they all have their own advantages and disadvantages.
Clothes, shoes, socks, household items, we Textiles are indispensable in our daily lives. When purchasing, in addition to color and style, consumers also have a very important judgment criterion: material. Generally speaking, natural materials such as silk, cotton, linen, and wool are very popular among the public. Correspondingly, chemical fibers and artificial materials containing words such as nylon, nylon, and viscose will be ruthlessly disliked. But what are the advantages of pure natural fabrics? Are chemical and man-made fibers really bad? Is it time to change these preconceived notions?
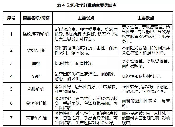
The emergence of chemical fibers has greatly enriched textiles And the variety and performance of clothing, the chemical fibers used in common textiles and clothing have their own advantages and disadvantages, giving the products some functions and characteristics that are different from natural fiber materials.

Although chemical fibers have their own shortcomings, these “shortcomings” are often fully exploited to develop specific products. For example, the distinguishing feature of polyester is its poor hydrophilicity, which makes polyester fabrics easy to dry. Many high-quality quick-drying sportswear are made of ultra-fine polyester. After the ultra-fine fibers are woven into fabrics, the fibers are The siphon effect of capillaries formed between fibers will accelerate the evaporation of sweat on the surface of the fiber, keeping the surface of the moving human body dry and comfortable; and the fibrillation characteristics of Lyocell fiber are used to produce peach-skin-style fabrics.

Many consumers have a misunderstanding that natural materials such as cotton, linen, silk and wool are the best fabric materials, but this concept should actually change.
Our country is a leader in chemical fiber production and research and development As a powerful country, the output of chemical fibers accounts for more than 70% of the world’s total. With the advancement of technology and changes in consumer concepts, chemical fibers are also constantly improving, mainly in terms of functionality and comfort. Taking the most produced polyester as an example, the structural characteristics of polyester lead to poor hygroscopicity and easy generation of static electricity. In order to improve this shortcoming of polyester, researchers started by improving the structure of the fiber and used a variety of physical and chemical methods to treat it. The internal and external structures of conventional polyester are modified. On the basis of conventional polyester, PBT (poly-paired polyester) was developed by modifying the molecular structure. Butylene phthalate) fiber and PTT (polytrimethylene terephthalate) fiber. PBT fiber’s softness, wear resistance and elasticity are better than conventional polyester fiber. It is also easier to dye; PTT fiber has better resilience, is easy to dye, has high color fastness, and has the advantages of chlorine resistance and UV resistance.

R&D personnel also developed “cotton-like polyester“, is a polyester with the advantages of cotton fiber, and its hydrophilicity has been significantly improved. Cashmere-like polyesterIt is a polyester with wool fiber characteristics developed based on the experience of cotton-like polyester. Its surface and cross-section are honeycomb microporous structure, and the fineness is the same as that of cotton-like polyester. Cashmere is close to cashmere and has a soft and delicate feel like cashmere and good moisture absorption and breathability. Cashmere-like polyester fiber can be spun purely or blended with other fibers, and its price is only 1/3 of natural cashmere fiber. Through various process methods, R&D personnel have also developed moisture-absorbing, quick-drying and anti-pilling properties , antibacterial, anti-UV, flame retardant, etc.Polyester with differentiated functionsenables it to adapt to consumers’ demands for clothing functionality need.



